加入收藏
|
设为首页
网站首页
协会之窗
通知公告
党建园地
工作动态
政策法规
联席伙伴
共同缔造
信用评价
信息查询
首页
>
行业资讯
>
案例分析
更多
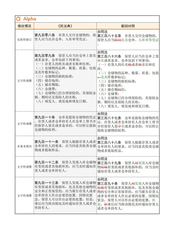
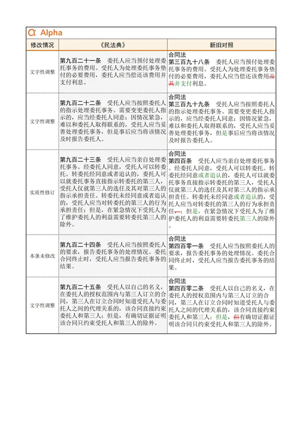
民法典废止九部法及相关司法解释,最全最全的对照表来了!(收藏)
发布时间:2021-01-18 16:51:52
发布人:阿宁
浏览次数:
3449
次
我想说:
评论
0
条评论
最新评论