医院物业管理不同于其他业态物业管理,面临的问题多,工作复杂且难度大。尤其是保洁管理工作最不同于其他业态,它不仅仅是清扫收集垃圾,擦掉尘埃那样简单,同时还必须做好消毒隔离,预防交叉感染,这是提高医疗质量的要求,是医院管理的需要,也是提高医院整体水平的重要环节。
保洁管理是这样定义的:物业管理公司通过宣传教育监督治理和日常保洁工作,保护物业区域环境卫生,防止环境污染,定时定点定人进行垃圾的分类收集处理和清运,通过清扫擦拭整理等专业性操作,维护辖区所有公共地方公共部位的清洁卫生,保持环境整洁,提高环境效益。
笔者结合山东明德物业管理有限公司在管医院项目南昌大学第一附属医院的保洁管理工作,浅谈以下经验和启示。
一、医院物业保洁管理的特点:
(一)服务具有双重性
1.服务对象的双重性
物业的员工不仅要对各种各样的病人提供服务,而且还要为医护人员服务,为病人和医护人员创造一个舒适优雅的环境。
2.服务效益的双重性
物业人员不仅为病人和医护人员创造一个整洁舒适的环境,而且应通过自己的优质服务和过硬的专业技术为医院树立良好的形象,以增加医院的就诊率,进而为医院增加经济效益。
(二)服务范围广,个性化强
服务的范围主要包括门诊、病房、手术室、ICU、药房以及大厅、办公区等,而且每一部分又有各自特点和运作机制。
(三)卫生要求高,专业性强
这是医院管理的一大特点,医院物业管理不同于其他业态物业管理,医院物业中的保洁工作,不但要保持室内室外环境干净、整洁,又要定时对环境进行严格消毒,防止交叉感染,这样就要求保洁人员要有高度的责任心和过硬的专业技术,才能圆满地完成工作。
(四)人员复杂流量大,工作强度高
医院是开放式管理,人员复杂流量大,并且楼层多,建筑面积大,增加了保洁工作的难度。
物业人员必须以专业的技能、积极的态度来完成他们面对的工作。
二、服务规范与要求
(一)对工作人员的要求
1.个人防护
保洁员在清洁卫生时要戴帽子、口罩、手套,穿着工作衣、工作鞋;在不同的工作区域工作时要洗手,更换手套;接触清洁物品时应脱去手套;卫生清洁完毕应脱去手套,认真洗手;熟练掌握六步洗手法。
启示:安全生产责任大于天。工人在工作时只有做好个人防护才能保证不受到或减轻伤害,确保工作正常开展。
2.保洁技能
保洁员要熟练掌握各种保洁工具的使用技巧。
启示:扎实的业务技能是出色完成工作的基础。保洁员能够熟练掌握工具的使用方法与技巧,依靠的是工作中的摸索总结和主管的培训与引导。在解决困难问题时,主管要充分调动员工的积极性,众人拾柴火焰高,只有员工积极参与,专业技能才能得到提高,现场品质得以提升。
3.自救技能
发生职业暴露后的处理措施
(1)皮肤若意外接触到血液或体液,应立即以肥皂和清水冲洗,再用速干手消毒剂消毒;若是患者的血液或体液意外进入眼睛、口腔,立即用大量清水或生理盐水反复冲洗干净。
(2)如有伤口,应当用健侧手在伤口近心端向远心端轻轻挤压,尽可能挤出损伤处的血液,同时用肥皂液和流动水进行冲洗;禁止进行在伤口的上方挤压。
(3)刺伤部位的伤口冲洗后,应当用消毒液如0.5%的碘伏和75%酒精进行消毒,并包扎伤口;被暴露的黏膜,应当反复用生理盐水冲洗干净。
启示:意外伤害突如其来,只有掌握了自救的方法,当伤害发生时,才能降低伤害程度,减少损失。
4.仪容仪表
面带微笑,工装、工鞋穿着整洁,胸前佩戴工牌,左臂佩戴控烟牌,女士长发者头发盘起佩戴头花。
启示:良好的精神风貌是服务的基本要求。规范整洁的仪容仪表给人留下良好的印象,塑造良好的公司形象。同时也是做好个人防护。
5.劳动纪律
按时上下班,班中坚守岗位,不得串岗、离岗等。
启示:没有规矩不能成方圆。
(二)清洁工具分区使用,定位摆放
医院的病区、科室众多,各种病菌和污染源也较多,因此,必须保证执行正确的消毒隔离技术,防止交叉感染,因此所有清洁工具必须分类作业。
1.一床一巾、一柜一巾
在擦拭病床或者床头柜时,保洁员从张贴有已消毒标识的储物盒中取出一块清洁的抹布,对一张病床或者床头柜进行清洁消毒作业完成后,那块抹布不能再用来擦拭其他物品,只能将其放入张贴有已污染标识的储物盒中,进行清洗、消毒处理后才能再次使用。洗净的毛巾集中晾晒干燥后存放于储物盒中待用。
2.拖把分区使用,定位摆放
在清洁病区不同房间的地面时需要使用不同的拖把。为了方便区分使用,拖把上张贴不同颜色的标签:治疗室-白色、病房-黄色、走廊-蓝色、卫生间-红色。
启示:医院物业卫生工具分区使用,定位摆放是为了预防交叉感染,利于病人康复。在其他业态虽然没有这么高的要求,如果也实行工具分区使用,定位摆放,服务水平便会有立竿见影的提高。
(三)特色保洁工具的使用
1.多功能保洁车
多功能保洁车洁车分为前、后、左、右、上、中、下等部位,在各个部位都分别放置着各种不同的工具。其用途是将指定区域环境内的清洁专用工具、物料、药剂、物品全部放在保洁车上,在清洁工作时保洁员推着保洁车,可以及时地取到相应的各种工具,保证日常保洁工作有序进行。另外,主管巡视时根据保洁车的位置可以方便地找到保洁员。多功能保洁车在不使用时,固定放置在规定位置。
保洁车上各部位陈列的工具介绍如下:
(1)保洁车的前端:下面放置一台榨水车,上面悬挂一块“小心地滑”的指示牌;
(2)保洁车的后端:放置清洁袋存放垃圾袋;
(3)保洁车的左端:放置一根拖把,一根尘推杆及框架和尘推布;
(4)保洁车的右端:放置一根扫把、小簸箕和厕刷;
(5)保洁车的上层:前端陈列三种清洁药剂:清洁剂、84消毒液和洁厕剂,后端摆放两个储物盒分别放置已消毒和已污染的毛巾。
(6)保洁车的中层:放置日常清洁工作中的清洁物品:玻璃铲刀,百洁布,钢丝球,油漆刷等;
(7)保洁车的下层:放置日常工作中替换下的污染物品:污尘推,污拖头和塑料桶。
启示:所有卫生工具集中在多功能保洁车上既节约空间又方便实用,不但提高了效率,而且体现了专业。
2.榨水车
榨水车是专门用来榨取拖把水分的专业清洁工具。因其方便、实用、高效在各类业态保洁工作中广泛使用。
使用方法如下:
在桶内接入适量的清水,加入适量所需药剂,将拖把放入水中涮洗,然后,拖把放入榨水器网格,用力于榨水器手柄压榨拖把,拖把内水分即被挤掉,流入桶内,榨水器拆装简单,清洗方便。桶上设有提手,使提起清洁桶及进行倾倒时更加方便轻松;四个活动式脚轮,安装便捷,使用方便,移动灵活。
3.尘推
尘推是对光面地面如大理石等的除尘工具,操作简单,附着力强,可保持地面光亮,广泛应用于责任区域的日常清扫保洁。
4.全自动洗地机
洗地机是一种对地面清洗同时吸干污水,并将污水带离现场的清洁机器。在一些车站、码头、机场、车间、仓库、学校、医院、饭店、卖场等具有广阔硬质地面的场所广泛使用。以机械代替人力的清洁理念已深入人心。 硬质地面一般有:水磨石、大理石、花岗石、人造石、地砖、PVC、水泥地坪等。
常见全自动洗地机使用方法如下:
(1)加水
打开水箱盖,在清水箱中加入清水,加入适量的清洁剂,添加比例可按照清洁环境的污浊程度而定,水箱盖需合严。
注意:严禁将洗衣粉和高泡沫清洁剂、洗洁精倒入水箱,产生的泡沫会损坏或烧毁机器!
(2)设备操作
打开钥匙开关,轻踩刷盘踏板,放下刷盘,放下吸水扒,按下刷盘和吸水开关,按照地面油污程度,调节供水大小,按动手柄操控环,调节洗地机速度,洗地机即可进行洗地工作;
工作完成后,先关闭刷盘按钮,踩下刷盘踏板,将刷盘抬起,机器继续向前行驶,当吸水扒将地面积水全部吸干后,拎起吸水扒手把,再关闭吸水电机按钮,等机器功能全部停止后,关闭钥匙开关。
注意:严禁在刷盘工作时,机器长时间在原地不动,会导致地面的损坏!
(3)水箱和表面的清洁
污水处理:将机器推至下水道口,拧开污水喉盖即可;
水箱清洁:打开水箱盖,先用抹布堵住风机的进风口,以免水入侵风机内部而引起风机的损坏,然后用清水冲洗水箱内部及过滤网即可。
机器表面的清洁:用干净的抹布擦拭即可。
注意:严禁用水冲洗洗地机的风机进风口!严禁用有腐蚀性的清洗液清洗机器表面及内部!
(4)充电
先将洗地机的供电插头拔开,插入充电器插头,然后将充电器插头插入电源插座即可。充电时间一般为8小时。
(5)退刷与上刷。
退刷:先将刷盘抬起,打开钥匙开关,按下退刷按钮即可。
注意:严禁在机头不抬起的情况下使用自动退刷功能,以免引起机器刷盘和卡扣的损坏!
上刷:将洗地刷或针座放置在机器前方,把洗地机刷盘抬起,推至洗地刷或针座上方放下,打开钥匙开关,按下刷盘按钮,听到有明显刷盘摩擦声响时,关闭刷盘按钮,踩下刷盘踏板,将刷盘抬起即可。
启示:机械化是提高劳动生产率、减轻体力劳动的重要途径。
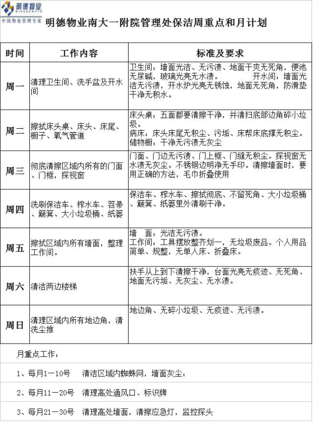
(四)工作流程、周重点和月计划
1.工作流程
工作流程是指工作事项的活动流向顺序。科学规范的工作流程有利于提高工作效率,提升服务品质。
2.周重点和月计划
固定时间选取一项或几项工作着重去做,有的放矢,突出重点。其优点是:适合实际,针对性强,具有很强的操作性,有利于管理,提升服务品质。
(五)技术保洁
所谓技术保洁即利用某些技术手段保持环境整洁。
1.PVC地板养护
PVC地板具有环保、吸音、防潮、防火、耐磨、防滑、耐酸碱、导热保暖等众多优点,在医院中广泛使用。如果长期保养不当,会造成PVC地板失去光泽、变黄、变黑、破损等,影响到使用效果。
(1)日常养护
①使用PVC地板的出入口处应该放置地毯或者地垫,防止灰尘和泥沙的带入,以减少对地面造成的磨损。
②为了保持塑胶地板的光洁,最好每2-3个月打地板蜡1次。首次打蜡至少1底3面共铺4层蜡,保养期可根据情况打蜡2-3层面蜡。
③平时不宜有大量的水,特别是热水拖洗,以免引起脱蜡、脱胶,退色和翅曲变形。
④如沾上了墨水、汤汁、油腻等污迹时,一般可用半干拖布或毛巾揩擦,如还擦不净,也可用少量起渍剂轻轻擦拭,直至污迹消除。
⑤平时要避免一些尖锐的金属器具,如刀、剪等,以免划坏表面。
⑥避免60℃以上的物体接触,如燃着的烟蒂等,以防引起变形及留下焦痕。
(2)PVC地板打蜡方法
①首先用推尘或吸尘器吸尘,清除表面垃圾。
②起蜡水稀释后均匀涂在地面上,等5—10分钟,用擦地机加黑色强力起蜡垫去蜡。及时用吸水机将污水吸干。
③用清水过洗、吸干,视情况可反复清洗,直到地面不留任何残余蜡液和清洁剂。
④地面干燥后打蜡。
2.石材护理
石材如长时间未经养护或养护不当,表面就会出现大面积划痕、污损,严重影响石材美观的装饰效果,如果重新更换不但耗资较大更会影响正常的工作及生活。石材护理应运而生。
启示:物业公司做好技术保洁,不仅提高保洁质量,提升服务品质,而且管理处可以开展多种经营,增加项目收益。
(六)消毒杀菌
1.终末消毒
终末消毒是指感染源住出院、转科、转院、死亡而离开疫点或终止感染状态后,对疫点进行的一次彻底消毒。目的是完全消灭病人所播散的、遗留在居室和各种物体上的存活的病原体,使疫点无害化。终末消毒进行得越及时、越彻底,防疫效果就越好。
终末消毒方法:
①物体表面的消毒:如床头柜、病床、各种台面和物体 表面等,用500mg/L的含氯消毒液或用1000mg/L-2000mg/L的含氯消毒液擦拭。
②地面的消毒:一般情况只需用清水进行湿式清扫, 污染时用1000mg/L-2000mg/L的含氯消毒液拖地。
注意:消毒作业前,保洁员要做好个人防护。
2.血液、呕吐物、体液污染的处置
准备工作:
(1)做好个人防护:戴好帽子、口罩、手套;
(2)配好消毒液:含氯消毒液1000mg/L-2000mg/L(2-4片泡腾片+1000ml水);
(3)备好物品:纸巾、毛巾、医疗垃圾袋、防滑警示牌;
立即处理:
(1)立即用纸巾裹住血液、体液等污染物,去除污染;
(2)污染区域倒入适量消毒液,用浸有消毒液的毛巾覆盖,放置“小心地滑” 警示牌,消毒作用30分钟。
后期处理:
(1)带上手套清理污染物区域;
(2) 呕吐物区域局部用含消毒液毛巾擦二遍,再用清水拖一遍;
(3)完成污物处理,脱下手套勿忘对手部清洗消毒。
启示:对于消毒隔离作业项目部要采取通俗易懂的方式定期举行培训,使每位员工都熟练掌握,尤其是消毒液配比的选择(根据现场感染严重程度确定)需及时与医护人员沟通,了解准确的技术规范,掌握正确的方法。
(七)医疗垃圾
1.定义:医疗垃圾是指医疗机构在医疗、预防、保健以及其他相关活动中产生的具有直接或间接感染性、毒性以及其他危害性的废物。
2.危害:这些废物含有大量的细菌性病毒,而且有一定的空间污染、急性病毒传染和潜伏性传染的特征,如不加强管理、随意丢弃,任其混入生活垃圾、流散到人们生活环境中,就会污染大气、水源、土地以及动植物,造成疾病传播,严重危害人的身心健康。
因此,医疗垃圾的处置至关重要。
3.分类
(1)感染性废物
感染性废物是指携带病原微生物具有引发感染性疾病传播危险的医疗废物即被病人血液、体液、排泄物污染的物品。
包括:棉球、棉签、引流棉条、纱布及其他各种敷料;使用后的一次性使用卫生用品、一次性使用医疗用品及一次性医疗器械;废弃的被服;其他被病人血液、体液、排泄物污染的物品;医疗机构收治的隔离传染病病人或者疑似传染病病人产生的生活垃圾;病原体的培养基、各种废弃的医学标本和菌种、毒种保存液;废弃的血液、血清。
(2)病理性废物
病理性废物是指诊疗过程中产生的人体废弃物和医学实验动物尸体等。
包括:手术及其他诊疗过程中产生的废弃的人体组织、器官等;医学实验动物的组织、尸体;病理切片后废弃的人体组织、病理腊块等。
(3)损伤性废物
损伤性废物是指能够刺伤或者割伤人体的废弃的医用锐器。
包括:医用针头、缝合针;各类医用锐器,解剖刀、手术刀、备皮刀、手术锯等;载玻片、玻璃试管、玻璃安瓿等。
(4)药物性废物
药物性废物是指过期、淘汰、变质或者被污染的废弃的药品。
包括:废弃的一般性药品,抗生素、非处方类药品等;
废弃的细胞毒性药物和遗传毒性药物;废弃的疫苗、血液制品等。
(5)化学性废物
化学性废物是指具有毒性、腐蚀性、易燃易爆性的废弃的化学物品。
包括:医学影像室、实验室废弃的化学试剂;废弃的过氧乙酸、戊二醛等化学消毒剂:废弃的汞血压计、汞温度计。
4.收集
(1)做好个人防护:穿着工作衣,佩戴口罩、帽子,必要时佩戴防毒面具,穿戴橡胶手套、皮质套袖、皮质围裙和胶鞋。
将医疗废物按标识分别放入套有双层黄色垃圾袋的医疗垃圾桶内;针头、刀片等放入利器盒内,盒盖在初次使用前需盖好,在使用过程中不得打开。
盛装医疗废物时,不得超过包装物或者容器的3/4,应当使用有效的封口方式,使包装物或者容器的封口紧实、严密。并且张贴标签,标签需填写清楚科室、日期、医疗废物种类,收集运送人员签字。
包装物或者容器的外表面被感染性废物污染(比如血液)时,应当对被污染处进行消毒处理或者增加一层包装。
5.记录
(1)交接:医疗废物产生地医务人员和运送人员应共同清点废物种类、数量,由运送人员统一记录,记录内容包括:日期、科室、医疗废物类别和质量,交接人员分别签名,由院感科、科室及医疗废物管理人员各保留一份,保存三年。
(2)暂存:暂存地必须与生活垃圾存放地、医疗区、食品区和人员活动密集区分开;防雨淋、防鼠、防蚊蝇、防蟑螂;医疗废弃物处置公司每天回收医疗废物1次,并填写医疗废物转移联单,医疗废物在暂存地放置不能超过2天;工作结束后消毒暂存地。
6.运送
(1)医疗垃圾必须保证密闭运送,用专用的污物电梯;
(2)运送人员要做好个人防护;
(3)运送过程中,运送车辆需张贴医疗垃圾标识,需防渗漏,同时应防止包装物或容器破损和医疗废物流失、泄漏和扩散,并防止医疗废物直接接触身体;
(4)运送人员每天按规定的时间、路线将医疗废物运送至暂存地。运送时间、路线应避开人流高峰,离开每个病区时应及时脱去手套,污染的手套不得接触公共设施如电梯按钮等;
(5)运送过程中,如果出现医疗垃圾流失、泄漏和扩散,运送人员应第一时间向主管汇报。
三、医院保洁未来发展方向
未来医院物业保洁员更加熟练掌握专业的保洁技能,能够以最快的速度高质量的完成保洁工作,并且举止言谈大方得体,形象气质佳。人员年龄结构趋于年轻化,文化素质进一步提升。
在“互联网+”大潮下,未来的业主将便捷地在互联网上享受物业服务,查询、咨询、下单、投诉、评价等动动手指就能搞定,物业的员工看到信息,便可及时处理与自己相关的事项。
由于以上原因,现场的品质会有很大提升,主管的编制将会减少,物业公司将减少管理费用的支出。
